Concept map for hypertension
Concept Map For Hypertension. Pathophysiology Hypertension is a chronic elevation of blood pressure that causes end organ damage and inadequate tissue perfusion occurring in the heart brain peripheral vessels kidneys and eyes. Hypertension Concept Map - Possible Medications. Rasmussen Professional Nursing 2 lori fultonrasmussen htn concept plan con possible medications diuretics ace inhibitors. High School Higher Ed.
Concept Map Prediabetes Diabetes Hypertension Thyroid Excemed From excemed.org
Argument maps are used to represent very. Hypertension Concept Map - StuDocu. Include Diagnostic data and medical orders that you expect to be ordered on the patient. Exercise regularly for at least 30 minutes of aerobic exercise a day. TJ a 30-year-old African American client is in his last year of law school and is clerking for a prestigious law firm. TJ a 30-year-old African American client is in his last year of law school and is clerking for a prestigious law firm.
In this lesson we will discuss a concept map on a patient with hypertension.
Include Diagnostic data and medical orders that you expect to be ordered on the patient. An Overview This map shows the links between the mechanisms of hypertension and how antihypertensive agents work. Hypertension Concept Map - StuDocu. Learn vocabulary terms and more with flashcards games and other study tools. This preview shows page 1 - 2 out of 2 pages. He and his.
Source: nephronpower.com
TJ a 30-year-old African American client is in his last year of law school and is clerking for a prestigious law firm. Develop and Concept Map using the form provided on the following patient. In this concept map lesson we will cover hypertension risk factors and education labs and meds and the nursing diagnoses interventions and evaluation. He and his. During the last week he.
Source: excemed.org
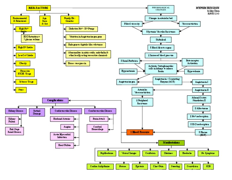
He and his fiancé plan to marry as soon as he graduates. Concept map showing pathophysiology risk complications and manifestations for hypertension. Include Diagnostic data and medical orders that you expect to be ordered on the patient. Hypertension Concept Map Explore different aspects of hypertension such as symptoms causes and effects. Risk Factors-Age-Obesity-Diet-Lifestyle-Stress-Family History-Diabetes Mellitus.
Source: es.scribd.com
He and his fiancé plan to. 0413 Clinical Manifestations Subjective. Concept Map-Hypertension Discussion Assignment. An Overview This map shows the links between the mechanisms of hypertension and how antihypertensive agents work. Normal BP is a systolic of less that 120 mmHg and a diastolic less than 80 mmHg.
Source: prezi.com
Include Diagnostic data and medical orders that you expect to be ordered on the patient. Hypertension Concept Map Template. During the last week he. Include Diagnostic data and medical orders that you expect to be ordered on the patient. Develop and Concept Map using the form provided on the following patient.
Source: researchgate.net
During the last week he. Concept Map-Hypertension Discussion Assignment. Develop and Concept Map using the form provided on the following patient. It is defined as a persistent systolic BP of 140 or more and diastolic BP of 90 or more or current use of antihypertensive medications. An Overview This map shows the links between the mechanisms of hypertension and how antihypertensive agents work.
Source: researchgate.net
Four dizzy spells and headaches upon waking for past 2 days Nocturia for past 3 weeks Objective. From a purist perspective mind maps differ from concept maps in that they do not specify the relationships by which its components are related. During the last week he. In this lesson we will discuss a concept map on a patient with hypertension. If you smoke quit.
Source: pinterest.com
0413 Clinical Manifestations Subjective. He and his. TJ a 30-year-old African American client is in his last year of law school and is clerking for a prestigious law firm. Exercise regularly for at least 30 minutes of aerobic exercise a day. From a purist perspective mind maps differ from concept maps in that they do not specify the relationships by which its components are related.
Source: pinterest.com
Develop and Concept Map using the form provided on the following patient. Pathophysiology Concept Page Exemplar Hypertension - Force of blood exerts on the walls of blood vessels Silent Killer Fatigue Headache Malaise Dizziness Edema Proteinuria Etiologies Pregnancy Prolonged elevation in blood pressure Excessive cardiac workload due to increased afterload and vasoconstriction Risk Factors Modifiable Smoking Elevated serum lipids Sedentary lifestyle. 0413 Clinical Manifestations Subjective. Include Diagnostic data and medical orders that you expect to be ordered on the patient. Prehypertension happens when the BP is 12080 to 13989 Stage 1 HTN ranges from 14090 to 15999.
Source: nephronpower.com
An Overview This map shows the links between the mechanisms of hypertension and how antihypertensive agents work. Include Diagnostic data and medical orders that you expect to be ordered on the patient. 0413 Clinical Manifestations Subjective. High School Higher Ed. Exercise regularly for at least 30 minutes of aerobic exercise a day.
Source: researchgate.net
Risk Factors-Age-Obesity-Diet-Lifestyle-Stress-Family History-Diabetes Mellitus. Include Diagnostic data and medical orders that you expect to be ordered on the patient. In this lesson we will discuss a concept map on a patient with hypertension. In this concept map lesson we will cover hypertension risk factors and education labs and meds and the nursing diagnoses interventions and evaluation. High Blood Pressure Hypertension may damage Organs Kidneys Blood Vessels Heart Brain such as Arteries can be treated with Exercise Vitamins and Nutrition Regular Exercise Less salt fat alcohol smoking stress red meat Increasing intake of fruits vegetables Vitamin C Minerals.
Source: researchgate.net
Develop and Concept Map using the form provided on the following patient. During the last week he. Prehypertension happens when the BP is 12080 to 13989 Stage 1 HTN ranges from 14090 to 15999. Rasmussen Professional Nursing 2 lori fultonrasmussen htn concept plan con possible medications diuretics ace inhibitors. Include Diagnostic data and medical orders that you expect to be ordered on the patient.
Source: es.scribd.com
Exercise regularly for at least 30 minutes of aerobic exercise a day. He and his fiancé plan to marry as soon as he graduates. He and his fiancé plan to. Develop and Concept Map using the form provided on the following patient. Hypertension Pathophysiology and Treatment Concept Map.
Source: deanneblach.com
Include Diagnostic data and medical orders that you expect to be ordered on the patient. Blood pressure is a measure of the force against the walls of the arteries as the heart pumps blood through the body. Prehypertension happens when the BP is 12080 to 13989 Stage 1 HTN ranges from 14090 to 15999. Hypertension Concept Map - StuDocu. Develop and Concept Map using the form provided on the following patient.
Source: pinterest.com
Hypertension Concept Map - StuDocu. An Overview This map shows the links between the mechanisms of hypertension and how antihypertensive agents work. Four dizzy spells and headaches upon waking for past 2 days Nocturia for past 3 weeks Objective. He and his. Blood pressure is a measure of the force against the walls of the arteries as the heart pumps blood through the body.
Source: prezi.com
Hypertension Concept Map - Possible Medications. Hypertension Concept Map - Free download as Word Doc doc PDF File pdf Text File txt or read online for free. High School Higher Ed. TJ a 30-year-old African American client is in his last year of law school and is clerking for a prestigious law firm. Normal BP is a systolic of less that 120 mmHg and a diastolic less than 80 mmHg.
If you find this site serviceableness, please support us by sharing this posts to your own social media accounts like Facebook, Instagram and so on or you can also bookmark this blog page with the title concept map for hypertension by using Ctrl + D for devices a laptop with a Windows operating system or Command + D for laptops with an Apple operating system. If you use a smartphone, you can also use the drawer menu of the browser you are using. Whether it’s a Windows, Mac, iOS or Android operating system, you will still be able to bookmark this website.





